乡村振兴视域下青年参与基层治理创新路径研究
——基于福建省8市31村的调研
222
订阅已订阅已收藏
收藏点击播报本文,约
一、绪论
(一)调研缘起
随着党中央提出全面推进乡村振兴、推动乡村基层治理的重大战略部署,乡村地区迎来了前所未有的发展机遇与挑战。在这一背景下,青年作为乡村振兴的核心驱动力,应成为乡村振兴的先锋队和生力军。然而,当前青年在乡村的参与度、贡献度及面临的困境与机遇尚需深入研究和探讨。因此,本项目聚焦于青年参与乡村基层治理的路径探索和实践研究,为乡村振兴注入新的活力与动能。这不仅是对党中央战略部署的积极响应,也是在赋能乡村基层治理浪潮中,探索适合我国国情的青年参与模式,激发乡村内生动力、推动乡村可持续发展的迫切需求。
(二)调研目的
1. 明确现状:全面了解当前青年参与乡村基层治理的现状,包括参与领域、方式、程度及成效,识别青年在乡村振兴中的主体地位和 作用。
2. 问题诊断:深入剖析青年参与乡村振兴过程中存在的问题及其深层次原因。
3. 路径探索:基于福建省多地市的调查研究,深入挖掘青年参与乡村基层治理的多元化路径。通过现状分析与问题诊断,从学理和实践层面探索青年扎根乡村、服务乡村的有效路径和方法,总结成功经验和可复制模式。
4. 机制构建:基于调研结果,提出促进青年有效参与乡村全面振兴的政策建议、机制创新及实践策略,为政府、社会组织及青年个人提供参考。
(三)调研意义
1. 理论贡献:通过问卷调查、实地考察、深入访谈等,进行青年参与乡村基层治理的路径探索和实践研究,丰富乡村振兴理论体系。
2. 实践指导:为政府制定青年参与基层治理的政策提供科学依据,促进青年更好地推动乡村全面振兴。
3. 社会影响:增强社会对青年参与乡村振兴重要性的认识,激发青年投身基层治理的热情和动力,助力乡村全面振兴目标的实现。
(四)对象选取
1. 青年群体:包括在校大学生、返乡创业青年、大学生村官、乡村教师等,他们是乡村基层治理的直接参与者。
2. 政府部门:负责乡村振兴工作的基层相关部门和机构,他们负责制定政策、规划项目、监督实施等,对青年参与基层治理有重要影响。
3. 乡村居民:包括乡村老人、儿童、其他村民等,他们的生活和需求是青年参与乡村振兴的出发点和落脚点,也是评价青年治理成效的重要标准。
(五)调研方法
1. 文献研究:通过查阅相关书籍、期刊、政策文件、网络资料等,了解青年参与乡村治理的研究现状、政策背景和实践案例,为调研提供理论支撑和背景信息。
2. 问卷调查:设计科学合理的问卷,面向14-35周岁的青年群体发放,收集关于青年参与乡村基层治理的量化数据,包括参与意愿、参与方式、参与成效等。
3. 深度访谈:选取具有代表性的青年个人、乡村基层干部、在乡村民进行深度访谈,了解他们参与乡村治理的经历、感受、见解和建议。
4. 田野调查:选择典型乡村或青年参与乡村振兴的项目点进行实地考察,通过观察、访谈、记录等方式收集第一手资料,了解实际情况和存在的问题。
5. 数据统计分析:运用统计软件对问卷数据进行整理和分析,形成图表、报告等可视化成果,直观展示青年参与乡村治理的现状和问题。
6. 大数据分析:利用网络抓取等大数据技术,收集并分析关于青年参与乡村治理的言论、趋势和热点话题,为调研提供有关信息。
7. 案例研究:选取国内成功的青年参与乡村治理案例进行深入剖析,总结其成功经验、创新做法和可复制模式。
二、青年参与乡村基层治理的现状
当前,青年群体成为乡村振兴的生力军,参与乡村振兴的现状总体呈现出积极态势,但仍有待加强。本部分将从政策、创业、文化建设、参与意愿等五个部分展开分析青年参与乡村基层治理的现状。
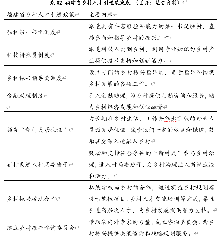
(一)政策春风拂乡野,青春热血铸振兴——政策支持
政府通过一系列政策举措,为青年提供了施展才华的舞台,坚定了其扎根农村的信心决心,激励各类人才在农村广阔天地大展才华、大施所能、大显身手。面对求贤若渴的乡村,福建省通过内培、外引鼓励各类人才到乡村发光发热。


(二)迎返乡东风,兴创业浪潮——青年返乡创业新趋势
国家对于乡村振兴战略的深入实施以及城市化进程的加速和城乡差距的逐渐缩小,为乡村地区带来了前所未有的发展机遇,极大地推动了青年返乡创业,参与基层治理。

青年返乡后,不再局限于传统耕作,而是积极发展新产业、新业态,利用现代技术和管理理念,发展特色产业、生态产业,推动乡村产业升级和农民增收。



(三)青年筑梦田畴,启航治理新章——青年参与乡村治理现代化
青年人作为社会的新生力量,能够以创新思维和开放视野为乡村治理注入新动能,从而有效推动乡村治理体系和治理能力的现代化。

虽然地方政府采取了多项措施吸引青年人才参与乡村治理,但福建省大部分乡村治理仍面临青年人才总量少且综合质量不高、乡村人才结构不合理且紧缺人才供给不足等问题。
(四)闽乡新韵绘图景,文旅共融焕新貌——青年参与乡村文化建设
乡村振兴,既需塑形,更需铸魂。福建各地正深入践行这一理念,以青年为先锋,全面推进乡村文化建设与基层治理的深度融合。在福建乡村的广袤田畴之间,青年群体通过本土化诠释乡土文化,重构乡村关系网络,成为推动乡村文化建设的重要力量,为乡村社会注入了新的活力与希望。

(五)引力斥力相抵,机遇挑战并存——青年参与基层治理意愿
当前,青年返乡参与乡村基层治理的意愿呈现出复杂多样的态势。一方面,随着国家政策对乡村振兴的支持,青年开始关注并愿意投身到家乡的建设中。另一方面,由于农村资源匮乏、人才管理机制不健全等问题,青年返乡的意愿仍受到一定限制,尚未形成可复制的经验和成熟模式。

1. 返乡引力
依据调查问卷结果显示,促进青年参与乡村振兴需要多方面的努力,包括国家政策的支持、乡村经济建设的加强、青年对乡村认同感和归属感的提升、教育培养与职业发展体系的完善以及青年就业择业创业观念的转变等。其中,国家政策的支持和乡村经济建设的加强被认为是最为关键的因素。

2. 返乡斥力
依据调查问卷结果显示,青年参与乡村振兴的意愿面临的主要障碍呈现出多元化的特点,但在资金不足、家乡发展机会有限、缺乏相关技能和知识、政策支持不够明确以及信息获取渠道有限几个方面尤为突出。

三、青年参与基层治理中存在的问题
在调研中,本项目团队发现青年参与基层治理面临一些困境,归纳概括为以下五个方面。
(一)乡村短板待补齐,基础设施需强化
乡村基础设施总体呈现“生活—人文—流通”三维短缺,已成为制约乡村振兴的突出瓶颈。在生活性与生产性设施方面,农村生活用水、管网燃气、网络信息供给未达需求,规划缺位导致网络分布不均、互联互通受阻。如龙岩老旧城区及40个城中村14.9平方公里雨污合流占建成区20%以上,泉州管网缺陷修复率仅0.8%、13.2%与24.1%,污水漏排直接干扰生产生活秩序。

在人文性设施层面,图书馆、博物馆、文化中心、公园等公共载体不足,抑制居民文化体验与创造力,后续维护机制与专业队伍双重缺失,设施老化与安全隐患并存。如莆田大济镇全域旅游规划缺位、历史人文挖掘不深、土地资金要素短缺,人文设施薄弱已明显拖累地方经济升级。
在流通性设施维度,乡村资金循环不畅推高交易成本、压低市场效率,基建资金缺口日益扩大,近年福建固投“基建增速走低、制造业震荡下行、地产低位运行”特征显著。如福州长乐金峰镇前林村青年因缺乏资金支持而难以深度参与乡村建设,资金瓶颈已成为乡村振兴的关键掣肘。

(二)产业瓶颈待突破,创新活力需激发
乡村经济过度依赖传统农业和初级制造,结构单一已带来系统性风险。第一产业比重过高,农业缺少与加工、流通、服务联动,新技术和新管理难以落地,产量、品质和附加值提升受限,自然灾害或价格波动直接冲击农民收入。第二产业规模偏小,本地制造链条短、层次低,技术升级和规模扩张动力不足,就业岗位有限,青年外流加剧。第三产业因前二产支撑薄弱,旅游、金融、教育、医疗等服务业发育缓慢,乡村经济缺乏多样性和韧性。如2023年南平市GDP仅2279亿元,位列全省后位,传统农工主导、新兴产业不足的格局集中体现了单一结构对增长的瓶颈。


(三)青年技能待积累,方成基层治理才
青年已成为基层治理的新兴力量,却因经验与技能缺口难以充分释放潜力,进而影响乡村长期发展。劳动力资源配置和管理经验不足,使青年难契合农村劳动市场与农民习惯,新思想、新技术落地受阻。如龙岩连城县朋口镇干部方案理想化难实施即为典型。农业职业能力薄弱,实用技术缺乏,福州福清一都镇东山村青年创业屡因知识空白而受挫。市场意识与销售技能缺失,农产品电商融合路径模糊,产业升级缓慢。管理手段与领导力不足,团队与企业运行效率低下。乡村社会治理与文化经验匮乏,方言障碍与治理复杂性叠加,如连城县朋口镇青年在交接管理中频频受阻。




(四)青年情疏乡村远,文化引归认同深
青年与乡村的情感纽带松弛,归属感稀薄,正加剧人才外流并削弱社会活力与创新,进而阻滞投资与产业升级,经济增长乏力,文化传统面临断裂,特色与多样性难以存续,乡村可持续发展与社会稳定同步承压。在文化认同方面,城市流行文化占据青年视野,地方戏曲、民间艺术被边缘化,漳州漳浦锦东村青年干部在文物宣传中即遇阻力;在生活体验维度,信息化快节奏的成长背景使青年难以适应乡村传统节奏,向往度持续下降;经济机会差异更直接驱动外流,乡村高技能岗位稀缺,迫使青年赴城寻求更高回报;教育资源集中于城市,家庭为子女教育迁徙,长期分离进一步削弱与乡村的联系;社会交往圈的位移同样关键,城市多元网络取代乡村熟人社会,地理与人口流动限制使乡村关系逐渐疏远,情感根基随之松动。

(五)代沟横亘思难通,理解交融心自近
青年与老一辈在价值观、生活方式和经济观念上差异显著,沟通成本随之上升。青年偏好开放多元、数字即时,老人固守传统稳定、家庭本位,莆田仙游象林村青年干部因此难把握老人真实需求;同时,高房价与成本压力使青年更重性价比,老人却坚持节俭优先,如福州闽侯祥谦镇中院村项目讨论频现观念冲突。



四、青年参与乡村基层治理中存在问题的原因分析
团队通过福建省多地市资料查阅以及实地走访,结合马斯洛需求层次理论框架模型,对青年参与乡村基层治理所存在的问题做出原因分析。
(一)马斯洛需求层次理论介绍
马斯洛需求层次理论由心理学家亚伯拉罕·马斯洛提出,将人类的需要从低到高分为五种:生理需求(食物、空气等基本生存需求)、安全需求(人身安全、职业与健康保障等)、爱和归属需求(友情、爱情等社交与情感需求)、尊重需求(自尊及他人认可)、自我实现需求(完善能力、实现自我价值)。

(二)原因分析
1. 物质层面:物质保障青年志,生存发展俱需全
青年在择业时,经济独立与生活保障是首要考量因素。具体而言,薪酬待遇作为衡量职业价值的关键指标之一,直接关系到青年的经济独立能力;而食宿安顿的妥善解决,则是他们实现生活稳定的基本前提。

青年群体在返乡抉择时,尤为关注乡村地区是否能提供充足的就业机会以及稳定的收入来源。乡村需提供充足就业机会与稳定收入,满足食物、住所等生理需求,才能吸引青年扎根。若乡村收入水平缺乏竞争力,或无法匹配青年对生活质量的期待,会降低其参与意愿。
2. 安全层面:安全稳定引青年,基建强化筑乡村
随着经济发展,安全保障日益也成为青年择业决策的重要因素。在探讨青年参与乡村基层治理的意愿时,不难发现,工作的安全性和稳定性是他们首要关注的问题。这其中,就业保障、社保覆盖、工作环境安全及乡村治安,都是决定他们是否愿意投身基层治理的关键因素。一个治安良好的乡村环境,无疑会极大地增强青年参与乡村基层治理的信心与决心。
然而,当前乡村基础设施薄弱(数量不足、质量参差),限制了乡村发展潜力,这直接影响其安全感与参与决心。
3. 爱与归属层面:青年社交需共融,归属情怀筑乡村
在青年参与乡村基层治理的过程中,社交归属感追求是其核心驱动力之一。他们渴望在乡村环境中与多元群体(村民、政府机构等)建立紧密的联系。
而对于已婚或计划组建家庭的青年而言,乡村生活品质、教育资源以及医疗条件等是其权衡决策重要因素,因为这直接关系到他们及家庭成员的未来生活发展。
此外,乡土情怀作为一种深植于心的纽带,也是激发在外求学或漂泊的青年的返乡热情的关键因素。实证研究亦支持了这一观点,数据显示长期居住于乡村的人群与参与乡村基层治理的意愿之间存在明显的正相关,尽管相关系数较小(-0.13,p<0.01),但足以说明长期居住经历能够增强个体对乡村的认同感和参与意愿。


4. 尊重层面:青年贡献赢赞誉,代际尊重架心桥
个体的受尊重程度深刻体现了社会对其价值与贡献的广泛认可与评价。青年在投身于乡村基层治理的过程中,也希望自己的努力和贡献能得到社会的认可和尊重。
然而,在乡村复杂社会系统中,青年与老一辈人间,由于历史背景、成长环境及价值观念的不同,往往存在着显著的代际差异。这种差异,易引发误解,老一辈可能对青年有偏见,青年则可能因排斥感降低归属感。调研中,龙岩朋口镇、莆田象林村的青年干部均反馈此问题,凸显代际尊重的重要性。


5. 自我实现层面:青年价值待实现,乡村舞台展宏图
自我实现是马斯洛需求层次理论的最高层次,对于青年而言,参与乡村基层治理不仅是对乡村发展的贡献,更是他们实现自我价值的重要途径之一。

然而,当前乡村产业结构单一、企业基础薄弱,创业面临成本高、融资难、人才缺等问题,限制发展空间。使得青年在乡村寻求自我实现的过程中遭遇重重阻碍,进而影响了他们投身乡村基层治理的积极性和持续性。调研显示,61.43%的青年因“就业创业前景不定”不愿回乡,可见乡村需优化产业与创业环境以满足青年自我实现需求。
五、青年参与乡村基层治理的路径探索与方案建议
基于上述调研分析结论,本项目团队从基础设施完善、产业振兴、返乡技能培养、在地认同构建、以及破解代沟困局五个方面为青年参与乡村基层治理提出方案建议
(一)公共服务稳民心,筑基固本青年留

生活性基础设施是农民“安家乐业”的底座。应把农村纳入住房保障体系,建立“兜底+保障+改善”分级制度,落实“一户一宅”。同步编制水、电、路、气、网一体化规划,优先解决饮水安全、燃气入户和信息网络,资金上用好公积金、贴息贷款和财政补贴,并通过智慧农业、电商进村,让基础设施既耐用又聪明。

人文性设施决定乡村气质。按照“建管用并重”思路,加快图书馆、文化中心、博物馆布点,常态维护与绩效评估并举;深挖戏曲、民俗等乡土文化,定期举办农民画展、村晚,让文化“活”在广场、田埂。同步开展管理人员和志愿者培训,鼓励大学生驻村,形成“有人建、有人管、有人演”的长效机制。

流通性短板在于钱与货的“梗阻”。金融端,构建县域支行、村镇银行、普惠网点三级网络,推广信用贷、产业链贷,降低融资成本;物流端,建设乡镇物流园区和冷链仓,打通“最初一公里”,与电商平台数据直连,实现货畅其流。同时强化市场监管,严打假冒伪劣,守护农产品质量底线,让乡村市场既繁荣又安全。

(二)多元产业破困局,焕发创新新活力

以农业现代化、工业多元化、服务融合化为路径,系统提升乡村产业能级。第一产业推广智能与精准技术,培育地标特色产品,推动农旅融合,延伸加工与体验链,实现增产又增收。第二产业依托乡土资源,发展轻工、手工艺和渔港经济,通过贴息贷款、创业培训与技改补贴,引导小微企业技术升级,提升产品附加值。第三产业激活山水人文资源,完善交通、通信、医疗、教育等配套,培育直播电商、冷链物流、普惠金融等新业态,打造宜居宜游的乡村环境,为乡村经济注入持续动能。



(三)技能累计成人才,五维经验助振兴

构建培训、导师、电商、管理、文化五位一体路径,可系统提升青年在乡村振兴中的综合能力。政府、高校与社会组织联合开设农业技术、电商运营、社会治理等专项培训,配套实践基地与技能认证,让青年学完即用。引入农业专家和企业家担任导师,实行一对一或小组指导,并与成功创业者结对观摩,缩短成长周期。系统培训电商选品、运营、社媒营销,引导青年打造品牌故事与包装,提升产品附加值与竞争力。通过管理课程、团队演练和乡村治理实践,培育领导力和项目管理能力。组织青年参与乡村节庆、非遗传承、矛盾调解与志愿服务,增强文化认同与社区凝聚力,共同绘就乡村新图景。



(四)媒体赋能乡村梦,共塑在地认同风

塑造青年在地认同,需先做强乡村话语体系,再深掘文化符号。县域融媒体中心把村内自媒体、网络红人统一调度,设置周更议题,用短视频、直播持续输出鲜活故事,抢占舆论高地;同时向上对接省、市、县报台网,为村庄发展留存“历史底稿”,放大正向声量。文化层面,政府牵头修缮古迹、整理口述史、活化非遗,把剪纸、杂技、老宅、美食提炼成可识别的视觉符号,通过融媒体包装成短视频、文创产品,实现传统与现代的审美对接,塑造鲜明地域品牌,吸引客流与资本,为乡村文旅融合注入可持续活力。
(五)打破思想旧藩篱,共筑青老沟通桥

以校村协同育才、数字平台搭桥、基层激励兜底为主线,可系统培育并留住乡村振兴生力军。高校职校联合开设三农课程,在村镇设“小镇青年”培训中心,同步教授技能与职业规划;大学生志愿服务进村,把课堂所学转为振兴动能。短视频直播再现故乡风貌,线上互动让异地青年重连乡土记忆,配合云端讲座、文化擂台刷新乡风民俗,促老少思想碰撞。改革干部人事与绩效制度,把“带青年、联村民”列为考核硬指标,优秀者给岗位、给待遇,让干部当好外来青年与本地乡亲的黏合剂。



分享让更多人看到
热门排行
- 评论
- 关注





































第一时间为您推送权威资讯
报道全球 传播中国
关注人民网,传播正能量