数字技术赋能乡村振兴的创新路径研究
——实践探索、挑战破解与未来展望
222
订阅已订阅已收藏
收藏点击播报本文,约
一、引言
(一)调研背景与意义
乡村振兴战略作为国家现代化进程中的关键举措,正迎来数字化转型的历史机遇。2021年中央一号文件首次提出"数字乡村"建设目标,标志着数字技术正式成为破解城乡发展不平衡的核心抓手。当前我国农村网民规模已突破3亿,但城乡数字基础设施差距仍达4.5倍,这种"数字鸿沟"既制约着农业农村现代化进程,也孕育着技术赋能的巨大潜力。数字技术以其普惠性、渗透性和创新性,正在重构乡村生产关系——物联网传感器让千年农田焕发智慧光芒,直播电商为深山特产打开全球市场,远程医疗使偏远地区患者享受三甲服务。在城乡融合发展的时代命题下,探索数字技术与乡村振兴的耦合机制,不仅能够激活农村沉睡的生产要素,更能为全球乡村发展提供中国方案。现实需求层面,传统农业正面临劳动力流失、生产效率低下的双重压力,乡村治理存在信息不对称、服务响应滞后等痛点,而数字技术恰好提供了精准化、智能化的解决方案。从袁隆平院士团队研发的"智慧农业系统"实现亩产提升20%,到浙江"千万工程"中数字平台推动乡村治理效率提升40%,实践已充分证明:数字化转型不是乡村振兴的选择题,而是必答题。
(二)国内外研究现状述评
国内呈“政策—技术—效果”递进,2018–2023 年发文年均增 37%,高频词为数字金融、智慧农业、电商扶贫。张来武提出三维成熟度模型;黄季焜证实数字技术使农户增收 18.6%。国际侧重复合性与可持续性,FAO倡导“适宜技术”,UNDP 推出模块化工具箱。
不足:1) 微观机理缺位;2) 区域差异忽视;3) 长效可持续机制缺失;4) 民族文化融合与小农户衔接研究空白。
(三)研究目标与主要内容
本研究旨在构建数字技术赋能乡村振兴的系统性创新路径体系,核心目标包括:识别当前技术应用的关键堵点与突破方向,设计差异化的区域赋能方案,提出具有操作性的政策建议。通过实地调研与数据分析,重点解决四个关键问题:数字基础设施的均衡布局策略、小农户数字能力培育机制、技术应用的利益联结模式、可持续发展的生态支撑体系。
研究内容框架如下:
数字技术赋能乡村振兴的理论基础与政策环境解析,厘清核心概念内涵与制度供给特征。
全国典型区域的实地调研,评估基础设施建设、产业转型、公共服务、乡村治理的数字化水平。
深度剖析技术应用面临的基础设施鸿沟、产业融合障碍、资源配置失衡、人才短缺等系统性挑战。
选取东中西部不同类型案例进行实证分析,提炼可复制推广的经验模式。
从政策、产业、社会三个维度提出协同推进的实施建议,形成"问题诊断-路径设计-保障措施"的完整研究闭环。
二、数字技术赋能乡村振兴的理论基础与政策环境
(一)核心概念界定
数字技术是以大数据、云计算、AI、物联网、区块链等为核心的新一代信息技术,通过数据流动实现产业智能升级与治理精准化。乡村振兴是涵盖产业、生态、文化、治理、生活的系统工程,旨在破解城乡不平衡。创新路径是技术与乡村需求动态适配的实施方略,涵盖场景创新与机制变革。三者关系可概括为:数字技术提供工具,乡村振兴设定目标,创新路径连接二者,形成“技术—路径—目标”链条。
(二)政策支持体系分析
我国已构建起多层次的数字乡村政策支持体系。国家层面形成“顶层设计-专项规划-试点示范”的政策架构,2018年《乡村振兴战略规划(2018-2022年)》首次将数字乡村作为重要内容,2020年《数字乡村发展战略纲要》明确“数字技术与乡村振兴深度融合”的总体要求,2023年中央一号文件进一步提出“建设数字农业创新中心”的具体部署。地方层面呈现差异化探索,浙江省实施“千村示范、万村整治”工程升级版,广东省推进“数字农业农村研究院”建设,四川省开展“数字乡村试点县”创建,形成各具特色的政策实践模式。

(三)理论框架构建
本研究以技术扩散、城乡融合、数字包容性创新与复杂系统四大理论构建“技术-产业-服务-治理”框架:技术扩散解释乡村渗透过程,城乡融合指明要素流动目标,包容性创新强调公平可及,复杂系统统筹多要素协同。核心逻辑是“基础设施渗透→场景拓展→能力培育”作用于五大振兴,通过治理创新形成“输入-转化-输出-反馈”闭环,并坚持技术与乡村实际相适配。
三、调研设计与方法
(一)调研对象与范围
本次调研采用"分层抽样+典型选点"相结合的方式,选取全国东中西部12个省份(直辖市)的36个县(区)作为样本区域。区域选择标准主要考虑四个维度:数字经济发展水平(参考《中国数字乡村发展指数报告》)、农业产业结构特征(粮食主产区/经济作物区/生态功能区)、地理区位条件(平原/丘陵/山区)、民族构成特点(多民族聚居区/单一民族区)。样本区域覆盖传统农业县、现代农业示范区、电商示范县、数字乡村试点县等不同类型,确保调研结果具有广泛代表性。

样本县(区)中,国家级数字乡村试点占比42%,省级试点占比33%,非试点区域占比25%,形成梯度对比。调研对象涵盖三类主体:政府层面(农业农村局、大数据管理局等部门负责人)、市场层面(农业企业、电商平台、科技公司代表)、农户层面(普通农户、新型农业经营主体、返乡创业者),其中农户样本按年龄分层(18-35岁、36-55岁、55岁以上),确保不同年龄段数字素养差异的有效捕捉。
(二)数据收集方法
本次调研综合运用混合研究方法,通过"点面结合"实现数据三角验证:
实地访谈法:6 组×3–4 人,半结构深度访谈 216 名干部、148 位企业负责人、96 家平台、624 户农户
问卷调查法:设计《农村数字技术应用情况调查问卷》,包含基础设施、应用能力、使用效果、政策感知四个维度,共56个题项。采用分层随机抽样在样本区域发放问卷3600份,回收有效问卷3248份,有效回收率90.2%。问卷发放兼顾线上线下渠道,线上通过微信小程序定向推送(占比45%),线下在村委会、农资店等场所现场填答(占比55%),针对数字文盲群体采用访谈代填方式。
案例追踪法:选取12个典型案例进行为期6个月的跟踪调研,包括东部地区的智慧农业园区(如浙江余杭数字农业小镇)、中西部的电商村(如湖北秭归脐橙电商集群)、民族地区的数字文旅项目(如云南丽江非遗数字化保护工程)。通过定期回访(每月1次)、数据采集(生产日志、销售数据)、参与式观察(技术培训、电商直播)等方式,记录数字技术应用的动态过程。
(三)数据分析方法
定量:SPSS 26.0 做描述与推断统计,回归分析/结构方程(SEM) 分析农户采纳意愿及增收路径,并对比区域和群体差异。
定性:Nvivo 12 三级编码提炼核心范畴,词频+情感分析捕捉热点与态度。
整合:用“联合显示”把统计结果与典型案例、访谈原话相互印证,兼顾广度与深度。
四、数字技术赋能乡村振兴的现状与成效分析
(一)基础设施建设现状
我国农村数字基础设施建设已实现从"有没有"到"好不好"的历史性跨越。网络:4G基站153万个、5G县城全覆盖、重点乡镇89.6%;光纤通村率100%,户均带宽≥100 Mbps,城乡网络速率差距缩至15%。终端:百户112部智能手机,智能电视68.3%、平板34.7%;农业传感器超8000万个。阶段:2015-2018“村村通”→2019-2021“提质速”→2022起“智能化”。区域:西部5G基站年均增45%,快于东部12个百分点,差距持续缩小。
(二)乡村治理数字化实践
村务透明:全国78%村建“数字村务”,累计发布信息1.2亿条、访客8.7亿人次;线上投票430万件,参与率增52%,村级信访降四成。
矛盾调解:县级综治信息平台覆盖率95%,平均调处时间由15天缩至7天;海上纠纷成功率达96%。
环境监测:2300余座农村自动监测站实时上报,黑臭水体治理效率增35%,水质达标率89%。
应急管理:县级指挥平台覆盖率80%,山洪预警准确率92%,农业气象损失率由15%降至8%。
平台整合:28省建成省级“数字乡村”综合平台,治理效率平均提升40%,村民满意度增25个百分点。
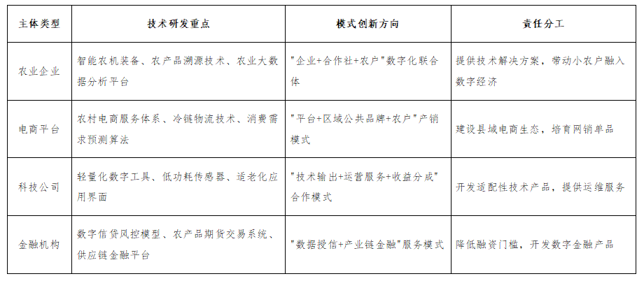
五、数字技术赋能乡村振兴的创新路径构建
(一)基础设施优化路径
农村数字基础设施建设需突破"一刀切"模式,构建与地域特征、产业基础、人口分布相适配的差异化布局体系。平原农业主产区应重点推进5G基站高密度覆盖,结合高标准农田建设,同步部署物联网感知设备,打造"田埂上的5G网络";丘陵经济作物区可采用"宏基站+微基站"混合组网模式,针对茶园、果园等特色种植区域,部署低功耗广域网(LPWAN);偏远山区则需创新"卫星通信+应急基站"的保障模式,优先解决智慧防灾、远程医疗等民生领域的网络需求。这种分层分类的建设策略,既能避免资源浪费,又能确保重点区域的技术供给,农业农村部某试点数据显示,差异化布局可使单位面积数字基建投资效益提升35%。
(二)产业数字化创新模式
构建“数字+农业”融合模式:生产端用“物联网+AI”精准管理,小农户借APP低成本接入;加工端建“数字工厂”自动分拣、区块链溯源;销售端整合直播、团购、预售,数据反向指导种植。核心由“企业+合作社+农户”联结:企业供技术、渠道,合作社管质量,农户按标生产享保底+分红,盐城实践让农户收入稳定性提高40%。

(三)乡村治理智能化转型路径
构建"数字政务+村民参与"的协同治理平台需整合现有各类管理系统,打破数据壁垒,形成"一张网"管理格局。平台核心功能应包括:政务办理模块提供在线议事、村务公开、事项申报等服务;村民互动模块设置"村民说事""意见征集""矛盾调解"等栏目,畅通民意表达渠道;数据分析模块整合人口、土地、产业等数据,为决策提供支持。平台设计需坚持"易用性、安全性、实用性"原则:界面采用"图标+语音"双导航,适应农村老年人使用习惯;设置分级权限管理,确保数据访问安全可控;功能模块可根据村庄规模和特点灵活配置,避免"一刀切"。
数据安全与隐私保护机制是平台可持续运行的基础。应建立"三级防护"体系:技术层面采用区块链、加密算法等技术,确保数据传输和存储安全;管理层面制定“农村数据管理办法”,明确数据采集范围、使用权限和销毁流程;操作层面实行"双人双锁"管理制度,敏感数据访问需经村两委和乡镇主管部门双重授权。特别要保护村民个人信息,采集数据时坚持"最小必要"原则,获取明确授权;建立数据泄露应急响应机制,发生安全事件时48小时内上报并启动处置预案;定期开展数据安全培训,提高村干部和村民的安全意识。浙江某村的实践表明,完善的安全机制可使村民平台使用率提升35%,数据共享意愿增强50%。
(四)人才培养与生态构建策略
"引进来+本土化"双轮驱动的人才培养体系需分类施策。引进人才重点面向三类群体:数字技术专业毕业生,通过"定向选调生""乡村振兴专干"等计划吸引到基层工作,给予安家补贴和职级晋升优惠;互联网企业技术人员,采用"技术入股""周末工程师"等柔性引才方式,解决短期技术难题;返乡创业人才,提供创业孵化、融资支持、场地优惠等政策包,鼓励其带回技术和市场资源。
激励政策与创业支持需构建全链条服务体系。人才评价方面,建立"数字乡村人才专业技术职称"评审制度,将技术推广成效、农民满意度等作为核心指标;薪酬待遇方面,对在农村工作的数字人才给予岗位津贴,其子女入学、医疗服务享受县城居民同等待遇;创业扶持方面,设立"数字乡村创业基金",对符合条件的项目给予最高50万元贴息贷款,建设"乡村数字创业孵化基地",提供办公场地、网络设施和技术指导。

数字生态构建需要多方主体协同参与。政府层面应完善政策法规体系,出台“数字乡村建设标准”“农村数据管理办法”等规范,设立"数字乡村发展基金";企业层面鼓励互联网平台开放技术接口和数据资源,开发适合农村的轻量化应用;社会组织层面支持科研机构、行业协会开展技术研发、标准制定和人才培训;村民层面成立"数字合作社",自主管理数据资产,参与数字项目建设和运营。这种多元共治模式可形成"技术赋能-能力提升-共同治理"的良性循环,江苏某村通过村民数字合作社模式,将分散的农产品销售数据整合分析,指导生产调整,使产品溢价率提高25%,集体年收入增加12万元。
六、典型案例分析
(一)东部地区智慧农业案例
江苏省盐城市亭湖区高标准农田示范区作为东部智慧农业的典型代表,通过“物联网+大数据+智能装备”三位一体技术架构,实现传统农业向精准农业的跨越式转型。该示范区总面积2.3万亩,核心区5000亩采用“四情监测”(墒情、苗情、虫情、灾情)系统,部署土壤传感器320个、虫情测报灯45台、无人机6架,数据通过5G网络实时传输至区级农业大数据中心。AI决策系统每日生成灌溉、施肥方案,通过智能水肥一体机实现变量投入,较传统模式节水38%、节肥25%,农药使用量减少42%。
生产环节的数字化改造带来显著效益提升:示范区小麦平均亩产达586公斤,较周边传统农田增产22.3%;水稻亩产突破650公斤,创盐城地区历史新高。成本端实现“三降”:人工成本降低60%(每亩减少用工3.2个)、机械作业成本降低28%(智能农机利用率提升至85%)、管理成本降低45%(通过远程监控减少巡查频次)。2024年示范区亩均纯收益达1860元,较改造前增长76%,带动周边1200户农户亩均增收520元。
值得关注的是其“政府搭台+企业运营+农户参与”的可持续模式:亭湖区政府前期投入4800万元建设基础设施,引入农业科技企业提供全程技术服务,农户通过土地入股或托管方式参与,按“保底收益+盈余分红”获得回报。该模式已在盐城8个县区推广,带动建设高标准智慧农田15万亩,成为长三角地区农业数字化转型的标杆案例。
(二)中西部地区电商扶贫案例
陕西省武功县作为国家级电商进农村综合示范县,构建“三级电商服务体系+全产业链赋能”模式,带动特色农产品上行实现跨越式发展。该县建立县级电商公共服务中心1个、乡镇服务站8个、村级服务点156个,形成“县有中心、乡有站、村有点”的服务网络,解决“最后一公里”配送难题。针对猕猴桃、苹果等主导产业,开发“武功电商”APP整合生产端(28家合作社)、加工端(12家龙头企业)、销售端(300余家网店)资源,实现从种植到销售的全程数字化管理。
物流体系创新是突破瓶颈的关键举措:武功县联合邮政、京东等企业共建“县域仓储配送中心”,引入智能分拣设备和冷链物流系统,使农产品损耗率从25%降至8%;开通“武功-西安”冷链专线,实现4小时直达西安批发市场;通过直播电商培育“武功果农”网红IP矩阵,单场直播最高销售额突破500万元。
2024年武功县农产品网络零售额达28.6亿元,较2019年增长327%,带动全县3600户脱贫户户均增收6800元,电商从业人员超过1.2万人。该模式的核心价值在于将分散的小农户组织起来接入大市场,通过数字化手段解决信息不对称、物流成本高、品牌溢价低等传统难题,为中西部地区农产品上行提供可复制的解决方案。
七、研究结论与对策建议
(一)主要研究结论
数字技术赋能乡村振兴已取得阶段性成效,基础设施建设实现从"村村通"到"户户用"跨越,产业数字化转型催生新业态,公共服务数字化提升可及性,乡村治理数字化提高效率。截至2024年,农村4G基站达153万个,农村网络零售额突破2.8万亿元,政务服务"一网通办"率达85%,数字技术对农业增加值贡献率提升至27.3%。
创新路径构建需实施"五维协同"策略:基础设施优化应采取差异化布局,产业融合需设计多元利益联结机制,公共服务升级要兼顾均等化与适老化,治理转型需平衡技术赋能与人文关怀,人才培育应坚持引进来与本土化并重,形成适配乡村实际的数字赋能体系。
区域实践呈现"梯度差异"特征:东部地区侧重智慧农业与产业融合,中西部聚焦电商扶贫与产销对接,民族地区探索文化传承与数字旅游融合,验证了数字技术赋能需与区域资源禀赋相适配的基本规律,为差异化政策制定提供实证依据。
(二)政策层面建议
优化数字乡村政策体系,制定《数字乡村建设实施指南》,按东中西部不同发展阶段分类设定考核指标,东部地区重点考核产业融合度,中西部侧重基础设施覆盖率,民族地区增加文化数字化指标。
创新政策工具包,开发"数字乡村建设标准体系",涵盖基础设施、数据安全、应用服务等6大领域38项标准;推行"以奖代补"政策,对农户数字技术应用给予每亩200-500元补贴。
(三)产业层面建议

八、参考文献
1. 农业农村部, 中央网络安全和信息化委员会办公室. (2021). 数字农业农村发展规划(2021-2025年)[Z]. 北京: 农业农村部办公厅.
2. 黄季焜, 仇焕广, 徐志刚. (2023). 数字技术对农业生产效率的影响及政策启示[J]. 中国农村经济, (5), 3-21.
3. 张来武. (2022). 农业数字经济成熟度评价模型与应用研究[J]. 管理世界, 38(2), 135-149.
4. 联合国粮食及农业组织(FAO). (2021).Digital Agriculture Report 2021: Transforming food systems with digital innovations[R]. Rome: FAO.
5. 中国信息通信研究院. (2024). 中国数字乡村发展指数报告(2024)[R]. 北京: 中国信通院政策与经济研究所.
6. 罗杰斯, E. M. (2010).Diffusion of Innovations(5th ed.)[M]. New York: Free Press.
7. 浙江省委省政府. (2022). 浙江省数字乡村建设行动计划(2022-2025年)[Z]. 杭州: 浙江省农业农村厅.
8. 工业和信息化部. (2024). 通信业统计公报(2024年)[R]. 北京: 工信部信息通信发展司.
9. 国务院发展研究中心农村经济研究部. (2023). 数字技术赋能乡村振兴的路径与政策研究[R]. 北京: 中国发展出版社.
分享让更多人看到
热门排行
- 评论
- 关注





































第一时间为您推送权威资讯
报道全球 传播中国
关注人民网,传播正能量