VR沉浸式反诈公益体验:为银发族筑起“数字防护盾”
222
订阅已订阅已收藏
收藏点击播报本文,约
摘要:电信网络诈骗是现代社会的一颗毒瘤。山东石油化工学院智岩创想工作室对山东省和河南省防诈教育现状进行调研发现,传统防诈骗宣传往往是单向的信息传递、内容枯燥、形式单一、更新滞后,未能充分利用现代技术手段进行传播。团队利用三维动画、集成感应、人工智能交互等技术研发了沉浸式防诈骗体验系统,并将该系统运行在VR眼镜上。它具有多感知性、沉浸性、交互性、个性化、实时更新等特点,可以极大地提升防诈骗教育的效果,帮助用户更好地识别和防范诈骗行为。
团队拥有技术研发、软件开发、人力资源等多名专业同学,在多方面拥有雄厚的技术基础和丰富的行业经验。团队已授权两项软件著作权,一项实用新型专利,一项科技发明专利。团队深入社区、乡镇、学校、企业,开展防诈骗公益体验活动,通过VR防骗眼镜的使用,将传统反诈宣传升级为沉浸式体验,让老年人在虚拟场景中“亲历”诈骗全过程,以科技力量为老年人筑牢防骗“防火墙”,增强识别与防范能力,为打造安全、和谐的社会环境奠定坚实基础。
整个项目自2022年10月至2025年2月,分为筹备期、实施期与推广跟进期三个阶段,以期达到提高社会群众防诈意识的目的。现已累计开展362场公益活动,覆盖了112个社区和28所学校,服务时长达到1267小时,惠及人数超过15202人。
一、作品概述
为深入贯彻落实新时代青年 “受教育、长才干、作贡献” 的社会实践宗旨,全面提升当代青年理论实践能力,我们以 “科技赋能反诈” 为切入点,开展了别开生面的三下乡社会实践活动。6月28日到7月1日,山东石油化工学院智能制造与控制工程学院“乡音无诈·青篱守护”社会实践队9名队员在指导老师的带领下,来到东营市南徐楼村、叶家村、灰堆村、古道东村、西桓台村、北郭东村等深入开展了为期四天的VR反诈公益社会实践活动。团队利用三维动画、集成感应、人工智能交互等技术研发了沉浸式防诈骗体验系统,并将该系统运行在VR眼镜上。运用VR防骗眼镜,将传统反诈宣传升级为沉浸式体验,让老年人在虚拟场景中“亲历”诈骗全过程,以科技力量为老年人筑牢防骗“防火墙”。


虚拟演骗局,诈术初体验。在实践活动现场,团队成员陈霖宇手持VR设备,耐心地为老人们介绍即将开启的“防诈之旅”:“爷爷奶奶们,一会儿通过这个眼镜,大家会‘亲身’经历一些常见的诈骗场景,不用害怕,这都是虚拟的,就是让大家沉浸式体验诈术骗局。”设备调试完毕后,老人们缓缓戴上VR眼镜,瞬间身处到虚拟街道、银行柜台等场景中。陈霖宇同步讲解了诈骗分子的话术套路与防范要点,帮助老人们在沉浸式体验中快速识破诈术,为他们的财产安全筑起第一道防线。


沉浸识骗术,亲身体防诈。继陈霖宇带领长辈们初次体验了沉浸式骗局场景后,团队成员于凯紧接着从诈骗手段、诈骗方法等多方面向他们讲解如何找到突破口,识别出骗局的方法。再次让他们佩戴VR眼镜,在逼真的模拟环境中,老人们神情紧张,有的额头冒出细汗,有的不自觉攥紧拳头。随着剧情推进,当“骗子”抛出精心设计的话术陷阱时,于凯同学适时介入,通过画外音提示关键线索,引导老人们冷静分析,帮助他们识破骗术。筑牢了反诈的第二道防线。


VR 现骗局,防骗深感知。邓宏赫分别从情感共鸣场景、高频诈骗场景、新型诈骗场景三大维度展开沉浸式教学,在情感共鸣场景中,老人们直面以“孙子突发意外需急救费”为诱饵的亲情类诈骗,引发情感冲击;高频诈骗场景则聚焦冒充公检法、虚假投资理财等常见骗术,让老人直观感受诈骗分子的诈骗过程;新型诈骗场景着重呈现利用AI换脸技术应用于视频诈骗的新型诈骗手段,帮助老人突破认知盲区。


光影留暖意,笑靥映桑榆。活动全程,摄影团队用镜头定格珍贵瞬间。老人们脸上的笑容与团队成员耐心讲解的画面交织成温暖的图景。这些照片不仅记录了社会实践的过程,更将反诈课堂的融融暖意与老人们的幸福笑容永远留存,成为传递关怀、守护桑榆最美的证明。

活动结束后,南徐楼村驻村第一书记蒋叶华、古道东村驻村第一书记孙彬、西桓台村驻村第一书记张宗昌、北郭东村驻村第一书记张晓彬都竖起大拇指,感慨道:“这样的活动是非常有意义的,用高科技手段教老人防骗,既新颖又实用。”都表示希望以后多开展此类活动助力乡村发展。



此次VR沉浸式反诈实践活动,以科技为笔、以关怀为墨,为老人们筑起一道道坚实的防诈“数字盾牌”。通过身临其境地体验,反诈知识不再是纸上的冰冷文字,而是化作可感知、可应对的实战体验。每一张记录笑容的照片,都承载着社会对老年群体的守护。未来,我们将持续以创新形式深化反诈宣传,让科技的温度与反诈的力量,共同守护老人们的幸福晚年,让诈骗无所遁形,让平安与温暖常伴左右。
(一)作品背景
近期,演员王某、灯光师孙某强等多名中国公民被骗至泰缅边境后失联、被困,引发社会高度关注。公安部对此高度重视,迅速部署相关地方公安机关全面梳理摸排境外失联、被困人员情况积极协调驻外使领馆等相关部门,全力开展人员解救和案件侦查调查。
电信网络诈骗是指以非法占有为目的,利用电信网络、人工智能等新兴技术手段,以远程、非接触等方式实施诈骗公私财物的行为[1]。据统计,2024年1月至5月,电信网络诈骗案件全省立案比升18.2%,占刑事案件总量的24.6%,损失财产3.6亿元,比升15.4%[2-3]。

图1-1:公安机关公布王星案详情
2024年12月13日,省委政法委副书记刘启超在新闻发布会上表示,今年山东省各地政法机关全面加强了对电信诈骗的打击力度,取得了显著成果。(来源:山东省人民政府新闻办公室官方微博)

图1-2:东营市2024年电信诈骗情况概览
山东石油化工学院智岩创想团队响应政府号召,主动参与到防诈骗课题的研究工作中。
(二)作品简介
1.本产品称为反诈灵眸。
(1)反诈灵眸是一款具有教育意义的产品。反诈灵眸运用虚拟现实技术体验诈骗“套路”。
(2)反诈灵眸是一款综合性的预防电信诈骗学习软件,打破沉闷图文宣传模式,基于移动互联网数据,融合大数据技术、网络定位、网络控制、用户触点技术,从而实现以主动防御为主的一站式智能反诈骗服务系统。

图1-3:作品示意图
(3)本作品利用三维动画、集成感应技术、人工智能交互技术制作电信防诈骗模拟。
2.设计过程
(1)反诈灵眸的设计理念如下图所示。

图1-4:作品设计理念图
(2)团队利用Tensorflow和Acumos开源平台,打造了一种创新的防诈骗识别模块系统架构;运用3DSmax、Maya、AutoCAD等软件进行眼镜外观设计,并构建三维场景;借助World Toolkit(WTK)、智能ML、Java3D等工具包,实现了人物对网络场景的控制和信息传输。

图1-5:利用3DSmax、Maya、AutoCAD等软件进行设计

图1-6:虚拟现实体验效果图
(三)作品创新性
1.革新防诈教育:通过智能虚拟现实系统真实还原最新的诈骗手段,系统全面涵盖了电信诈骗的整个流程。打造沉浸式体验,激发公众参与热情,提升教育实效。研究表明,沉浸式学习方式相比基础性防诈的图文资料、讲座等方式,更能激发学习者的兴趣和深度参与,提高教育效果和信息记忆率。

图1-8:新型沉浸式防诈系统界面
2.个性化服务:提供定制化训练方案,确保服务精准贴心。例如,对于老年人群体,课程内容更加注重简洁明了、图文并茂,避免过多的技术性术语;对于年轻群体,教育内容更加互动、趣味化,增加与实际生活相关的诈骗案例,以提高其对防诈骗知识的兴趣和参与度。

图1-9:诈骗场景模拟
3.多元融合服务:针对不同群体提供精准服务,实现全覆盖。对于青少年群体,重点讲解网络安全和社交平台的防诈骗知识;对于老年人群体,主要针对电话诈骗、虚假中奖等常见诈骗手段进行教学[3-6]。
4.节约资源:避免纸张等宣传材料的浪费,有助于保护环境。
5.志愿长青:组织志愿者开展沉浸式防诈体验公益活动,志愿者引导参与者沉浸体验,以互动传递识骗技巧,用志愿热忱共筑公益防骗长城。

图1-10:东营防诈公益体验志愿服务活动
二、本因深究
(一)文献综述
基于对电信诈骗社会问题的深层解构与行业痛点分析[7-9],我们发现,电信诈骗问题的核心是“技术赋能的人性狩猎”,诈骗分子通过技术手段精准操控心理弱点,构建精密的诈骗场景。

图2-1:电信诈骗多发的原因
(二)实地访谈
我们采用了电话或面对面访谈的形式,以全面覆盖不同人群,累计访谈时长超过25小时,并对结果进行了书面整理。
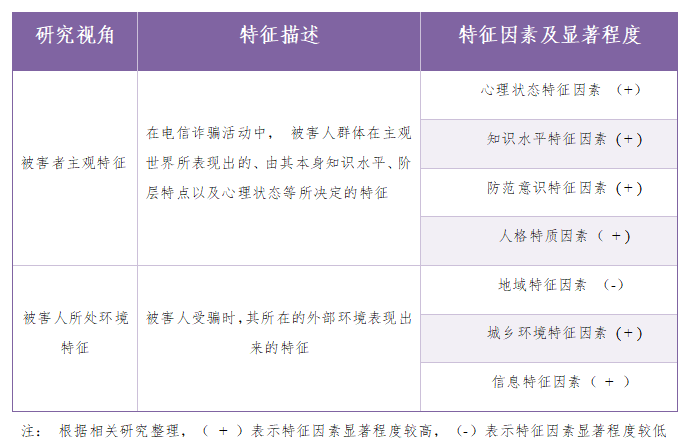
在这一过程中,我们共访谈了34名受访者,年龄主要介于25岁以下的学生群体和60岁以上的老年群体,包括22名男性和12名女性。他们的职业背景多样,涵盖了警察、学生、教师、村书记、社区负责人和企业员工等[9]。通过这次调研,我们力求获得尽可能准确和客观的数据。

图2-2:2025.2.28与东营市交警二支队访谈过程图

表2-1:涉及两省四市的人群

表2-2 电信网络诈骗被害人群体特征的研究总结
访谈揭示,由于社会经验欠缺,学生群体在规避电信网络诈骗方面的能力存在不足,因此容易受骗。与此同时,老年人通常较为传统和淳朴,他们缺少有效的自我保护手段,使得他们成为电信网络诈骗犯罪中的易攻击对象[10]。
(三)问卷调查

图2-3:2022.12.3志愿者在共建社区进行防诈宣传活动
我们发放问卷的总数为1850份。本次电信网络诈骗调查问卷共收集到1600份有效答卷,问卷回收有效率为86.5%,问卷信度系数Cronbach's α=0.86。团队在112个社区开展了调研工作,累计服务时长达到892小时。通过这些调研,团队不仅提高了社区居民的防诈骗意识,也为研究提供了宝贵的社会层面数据。
问卷涵盖了受访者接触诈骗信息的经历、对诈骗危害的看法、获取防范信息的渠道以及个人防范意识等多个方面,旨在了解公众对电信网络诈骗的认知、态度及防范措施的掌握情况。
在对收集的有效数据进行分析后,团队发现,性别方面,男性受访者为663人,占总数的41.4%,女性受访者为937人,占总数的58.6%。在年龄分布上,受访者大多数集中在60岁以上年龄段,其中18-22岁群体为210人,占13.12%;23-26岁群体为273人,占17.09%;27-30岁群体为390人,占24.39%;60岁以上的群体为727人,占45.40%。这些数据进一步说明了电信诈骗对老年人群体的巨大影响,他们可能因为社会经验较少和信息筛选能力不强,成为诈骗行为的主要受害者。
图2-4展示了群众对电诈方式或套路方式的了解程度。在调查中,有46%的人表示知道电诈的存在,但对具体手段不太了解,而26.69%的人则清楚具体的诈骗套路。这显示出公众对电诈的认知存在差异,大部分人对电诈的细节了解不足。

图2-4:群众对电诈手段的了解情况
图2-5展示了群众对反电诈知识宣传的关注情况。数据中可以看出,84.4%的受访者对反电诈知识宣传表示感兴趣,其中41.07%的人表示十分感兴趣,43.33%的人表示一般,有时间就看看。这表明反电诈知识宣传在公众中具有较高的关注度。

图2-5:群众对电诈知识宣传的关注情况
图2-6展示了男女受骗情况。调研发现男性受害者比女性受害者多。我们发现男性在涉及投资诈骗、网络交友诈骗等新型诈骗手法中更易成为目标。这可能与男性在某些特定领域的知识盲区、对新型诈骗手段的认知不足有关。此外,男性在面对诈骗时往往更加自信,有时因过度自信而忽视了潜在的风险。

图2-6:受骗情况图
表2-3展示了三类典型的认知模式[11]。我们发现风险感知低人群占比最高,占比是61.7%,主要集中在60岁以上年龄段;风险认知中等人群,占比达到25.9%,广泛分布于25岁以下;而风险认知高的人群占比12.4%,主要集中在25-60岁的年龄段。这一发现揭示了不同年龄段人群在防诈认知上的差异,启示我们需要针对不同群体制定更为精准的防诈教育和宣传策略。

表2-3:三类典型认知模式
为了确保调研结果的科学性和有效性,团队通过深度对接山东省滨海公安局滨东分局的警务实践数据,发现:电信诈骗犯罪已呈现向校园领域,尤其是大学生群体快速渗透的趋势,其作案手法呈现技术驱动型演化特征,表现出显著的多样性与迭代性。鉴于大学生群体兼具较高的网络活跃度与相对薄弱的社会经验储备,极易成为诈骗分子重点攻击的靶向人群。具体情况如图2-7所示。

图2-7:当代大学生电信诈骗受害状况剖析综述
截至目前,调研团队已累计发放1400份调查问卷,其中有效问卷为1142份,问卷回收有效率为81.5%。本次调研活动覆盖了28所学校,服务总时长达到375小时。通过深入的调研,我们获得了关于学生群体防诈骗意识及效果的反馈。

图2-8:与学生互动讨论
(四)结论
受害人群特征分析
(1)年龄分布:老年人群体成为受骗的主要对象,尤其是60岁以上的老年人。这一群体由于对新技术的接受程度有限,且防范意识相对薄弱,更容易成为诈骗分子的目标。此外,老年人往往缺乏对诈骗手法的辨识能力,在被骗时容易产生羞愧心理,不愿主动寻求帮助。20岁左右的学生也容易受骗,这是因为他们社会经验较少,对诈骗行为的识别能力较弱。
老年群体(60岁以上)脆弱性表现有以下三点[12-13]。一技术鸿沟:调研显示仅28.6%老年人能独立完成智能手机基础操作,导致“保健品诈骗”成功率高达67.3%。二情感缺失:独居老人遭遇“温情攻势”诈骗概率达72.8%,典型案例包括虚构子女生病(占34.5%)、冒充养老机构(占21.7%)三认知偏差:42.1%老年人存在“权威崇拜心理”,轻信“公检法”身份。
(2)经济状况:经济状况较为一般或较差的人群通常更容易成为诈骗的目标。此类群体往往由于对经济的高度敏感性而在面对看似诱人的小额回报时,缺乏足够的警觉性。他们往往容易因为急于解决经济问题而忽视诈骗的潜在风险。
三、创新实践
(一)社区

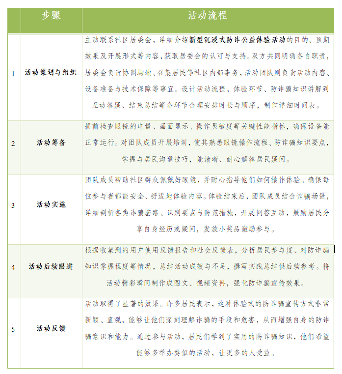
表3-1:新型沉浸式防诈公益体验活动流程

图3-1:2024.11.14在嵩山社区进行新型沉浸式防诈公益体验活动

图3-2:2024.11.2在龙轩社区进行新型沉浸式防诈公益体验活动

图3-3:2024.10.23在油建社区进行新型沉浸式防诈公益体验活动

图3-4:2024.10.13在青华社区进行新型沉浸式防诈公益体验活动

图3-5:2024.9.23在荟萃社区进行新型沉浸式防诈公益体验活动




图3-6:陆续进行新型沉浸式防诈公益体验活动
活动结束后大多数居民对于沉浸式防诈体验系统表现出较高的满意度,尤其在体验了虚拟现实等技术模拟的诈骗场景后,他们对防诈骗教育的参与感和学习效果大大提升,增强了防范诈骗的意识。

表3-2:持续跟踪机制
(二)学校


图3-7:2024.6-2025.2在青山小学、石大附属小学等学校进行新型沉浸式防诈公益体验活动

图3-8:山东卫视、大众新闻等宣传材料
四、结论与建议
(一)研究结论
沉浸式教育通过多模态感官刺激与实时交互反馈,有效激活受众的防御性认知图式,形成包含“风险感知——策略生成——行为模拟”的完整学习闭环。

图5-1:2025.3.8“3月暖春锋”志愿服务防诈教育活动
(二)研究建议
教育范式创新:倡导构建“政府主导+技术赋能+社会协同”的三位一体防诈教育模式。政府应整合教育、公安、媒体等多方资源,建立防诈教育体验中心,开发标准化课程体系。同时运用大数据技术对公众认知图谱进行动态监测,实现教育资源的精准投放。
传播机制优化:建议构建“媒介融合+活动渗透+社群传播”的立体化宣传网络。通过电视台开设防诈专题栏目,互联网平台开发互动游戏,社区组织沉浸式防诈体验活动等方式,构建全天候、全场景的传播生态。重点培育“数字原住民”群体的防诈领导力,形成代际传播的正向循环。
(三)未来规划
进一步拓展志愿力量来源,与更多社会组织、企业建立合作,形成跨领域、跨行业的防诈联盟,实现资源共享、优势互补。同时,完善志愿者培训与管理体系,打造一支专业、高效的防诈志愿服务队伍。
项目覆盖范围也将不断扩大,逐步向更多省市、社区延伸,让更多居民受益。通过持续开展活动,形成可复制、可推广的防诈育人模式,为全国社区防诈工作提供借鉴,切实守护群众财产安全,助力构建安全、和谐的社会环境。团队将在未来的工作中继续探索、创新,为广大公众提供更加高效的防骗教育手段,为构建更加安全的社会环境贡献力量。
分享让更多人看到
热门排行
- 评论
- 关注





































第一时间为您推送权威资讯
报道全球 传播中国
关注人民网,传播正能量